理论物理杨荣佳教授研究团队在重子对称破缺研究领域取得进展。相关工作“Baryogenesis in quantum fluctuation modified gravity”发表在知名国际期刊《Physics of the Dark Universe》。杨荣佳教授为第一作者和通讯作者。
在现代宇宙学中,重子不对称性(Baryon Asymmetry)是一个长期未解的谜题。尽管宇宙中的物质远多于反物质,但我们尚未完全理解这一现象的根源。传统的重子生成理论在解释这一问题上存在局限性,尤其是在考虑量子涨落对引力的影响时。因此,探索在量子涨落修正引力框架下的重子生成机制,成为当前研究领域的一个重要课题。
杨荣佳教授研究团队探讨了杨荣佳教授提出的量子涨落修正引力模型中的重子生成机制,提出了三种重子生成相互作用形式,其中两种为新提出的模型。通过分析这些相互作用项在辐射主导时期的宇宙膨胀过程中对重子-熵比的影响,成功地约束了模型参数。结果表明,这种修正引力模型能够有效地解决重子不对称性问题。本研究的创新点在于将量子涨落引入引力模型,从而开辟了新的重子生成机制。通过引入新的相互作用形式,扩展了传统重子生成理论的边界,为解决宇宙学中的重子不对称性问题提供了新的视角。

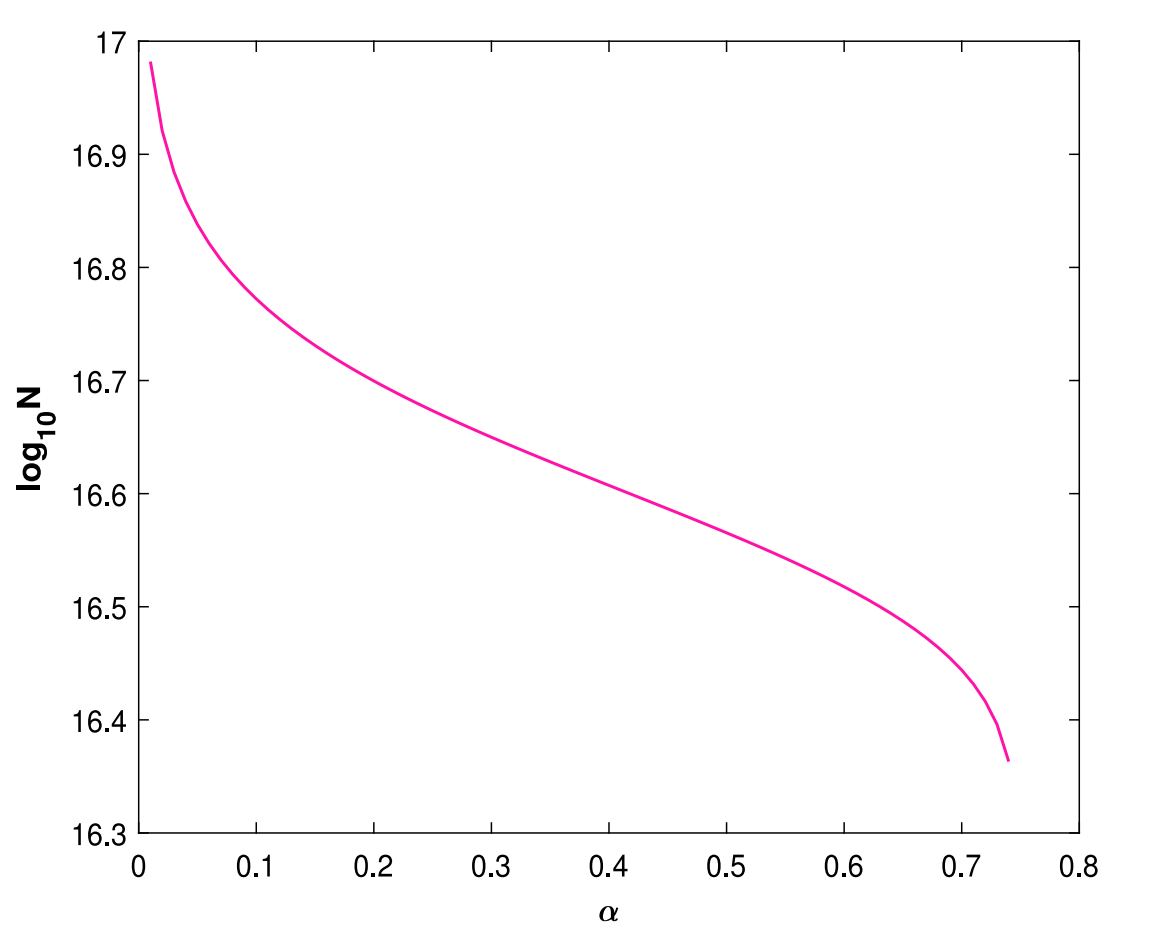
重新标度的温度随参数的演化图
上述工作得到了国家自然科学基金委重点项目和省自然科学基金面上项目等经费的资助。
论文链接:https://doi.org/10.1016/j.dark.2024.101645